ข้อมูลเกี่ยวกับหน่วยงาน

| ชื่อหน่วยงาน : | สำนักงานปศุสัตว์จังหวัดสุพรรณบุรี |
| ที่อยู่ : | 26 หมู่ 4 ตำบลรั้วใหญ่ อำเภอเมืองสุพรรณบุรี จังหวัดสุพรรณบุรี 72000 |
| | |
| โทรศัพท์ : | 0 3555 5466 |
| เลขประจำตัวผู้เสียภาษี : | 0994000522517 |
ประวัติสำนักงานปศุสัตว์จังหวัดสุพรรณบุรี
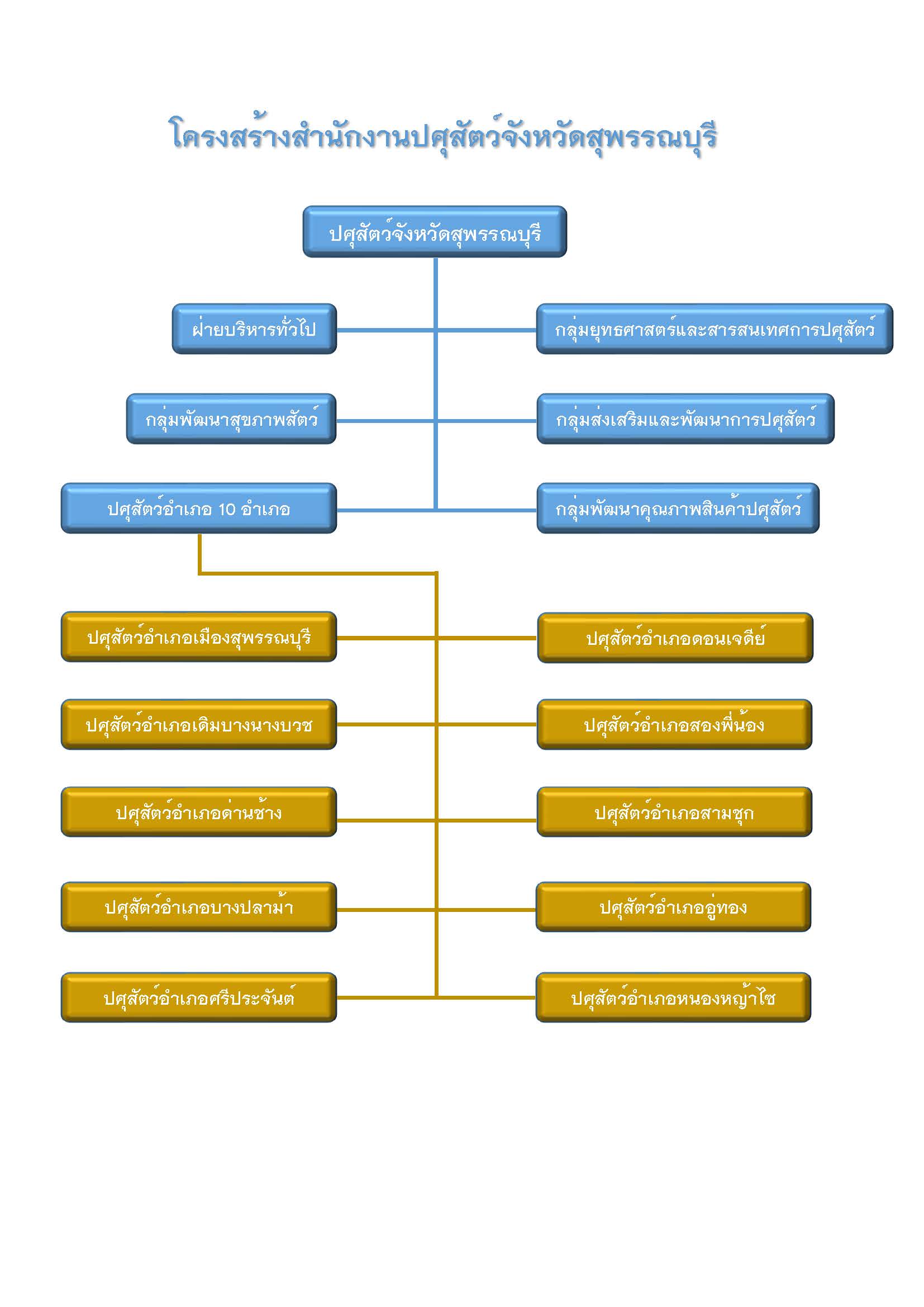
สำนักงานปศุสัตว์จังหวัดสุพรรณบุรี สังกัดกรมปศุสัตว์ กระทรวงเกษตรและสหกรณ์ โดยกรมปศุสัตว์ตั้งขึ้นเมื่อปี พ.ศ.2447 ใช้ชื่อว่ากรมช่างไหมกระทรวงเกษตรตราธิการ วันที่ 5 พฤษภาคม พ.ศ. 2485 ได้เปลี่ยนชื่อกรมปศุสัตว์และสัตว์พาหนะ วันที่ 15 กุมภาพันธ์ พ.ศ. 2494 ได้เริ่มจัดตั้งส่วนราชการส่วนภูมิภาค คือสัตวแพทย์จังหวัดและสัตวแพทย์อำเภอ ตั้งสำนักงานอยู่ที่ศาลากลางจังหวัดสุพรรณบุรี ต่อมาได้ย้ายที่ทำการสำนักงานมาตั้งอยู่ที่ เลขที่ 26 หมู่ 4 ตำบลรั้วใหญ่ อำเภอเมือง จังหวัดสุพรรณบุรี จนถึงปัจจุบัน ในปี 2545 รัฐบาลได้ปฏิรูประบบราชการ ในส่วนของกระทรวงเกษตรและสหกรณ์ และ กรมปศุสัตว์ ก็ได้ปรับเปลี่ยนโครงสร้างภายใน ส่วนราชการที่สังกัด สำนักงานปศุสัตว์จังหวัดสุพรรณบุรี ปัจจุบันแบ่งออกเป็น 1 ฝ่าย 4 กลุ่มงาน และ 10 อำเภอ ผู้บริหารคนปัจจุบันชื่อ นายชัชชาย เต็งหงษ์เจริญ
อำนาจหน้าที่
อำนาจหน้าที่
สำนักงานปศุสัตว์จังหวัดสุพรรณบุรี
มีอำนาจหน้าที่ ดังต่อไปนี้
- ดำเนินการตามกฎหมายว่าด้วยโรคระบาดสัตว์ กฎหมายว่าด้วยการบำรุงพันธุ์สัตว์ กฎหมายว่าด้วยการควบคุมคุณภาพอาหารสัตว์ กฎหมายว่าด้วยสถานพยาบาลสัตว์ กฎหมายว่าด้วยโรคพิษสุนัขบ้า กฎหมายว่าด้วยการควบคุมการฆ่าสัตว์และจำหน่ายเนื้อสัตว์ และกฎหมายอื่นที่เกี่ยวข้อง
- ดำเนินการเกี่ยวกับสุขภาพสัตว์ การผสมเทียม สุขอนามัย และสิ่งแวดล้อมด้านการปศุสัตว์
- ศึกษา วิเคราะห์ วิจัย พัฒนา ประยุกต์ ส่งเสริม และถ่ายทอดเทคโนโลยีทางวิชาการด้านการปศุสัตว์
- กำกับ ดูแล ให้คำปรึกษา และสนับสนุนการปฏิบัติงานของสำนักงานปศุสัตว์อำเภอ
- ปฏิบัติงานร่วมกับหรือสนับสนุนการปฏิบัติงานของหน่วยงานอื่นที่เกี่ยวข้องหรือที่ได้รับมอบหมาย
ฝ่ายบริหารทั่วไป
มีอำนาจหน้าที่ ดังต่อไปนี้
- ดำเนินการเกี่ยวกับงานสารบรรณและงานธุรการทั่วไป
- ดำเนินการเกี่ยวกับงานด้านการเงิน การบัญชี งบประมาณ วัสดุ ครุภัณฑ์ การบริหารงานบุคคล และงานติดต่อประสานงานทั่วไป
กลุ่มยุทธศาสตรต์และสารสนเทศการปศุสัตว์
มีอำนาจหน้าที่ ดังต่อไปนี้
- ศึกษา วิเคราะห์จัดทำแผนยุทธศาสตร์/โครงการ/แผนงานและงบประมาณด้านการพัฒนาปศุสัตว์ ให้สอดคล้องกับแผนยุทธศาสตร์จังหวัด/กลุ่มจังหวัด/องค์กรปกครองส่วนท้องถิ่น และศักยภาพการปศุสัตว์ในพื้นที่
- จัดทำ ปรับปรุงฐานข้อมูล และสารสนเทศด้านการปศุสัตว์ให้ครอบคลุมครบถ้วน ทั้งในระดับจังหวัด อำเภอ ท้องถิ่น และเผยแพร่ประชาสัมพันธ์ข่าวสารด้านการปศุสัตว์อย่างทั่วถึง
- สนับสนุนการปฏิบัติงานตามโครงการ แผนงานในพื้นที่ ส่งเสริมการมีส่วนร่วมของเกษตรกรและประชาชนในการพัฒนาปศุสัตว์
- ส่งเสริมพัฒนาศักยภาพของผู้ปฏิบัติงานในพื้นที่ ให้สามารถปฏิบัติงานได้อย่างมีประสิทธิภาพและสามารถบริการประชาชนในการให้คำปรึกษาแนะนำ และช่วยเหลือผู้ประสบภัยพิบัติด้านปศุสัตว์
- ประสานกับหน่วยงานที่เกี่ยวข้องในการ บูรณาการงานตามยุทธศาสตร์ เพื่อให้เกิดความร่วมมือและเป็นข้อมูลในการพิจารณาจัดทำนโยบาย/โครงการ/แผนงาน ต่อไป
- การปฏิบัติงานเพื่อเตรียมความพร้อมรองรับผลกระทบจากการเปิดเสรีทางการค้าระหว่างประเทศ (FTA) ให้กับเกษตรกรเพื่อลดการเสียเปรียบทางการค้า
- ดำเนินการตามนโยบายเร่งด่วน และปฏิบัติงานอื่นตามที่ได้รับมอบหมาย
กลุ่มพัฒนาสุขภาพสัตว์
มีอำนาจหน้าที่ ดังต่อไปนี้
- ดำเนินการตามกฎหมายว่าด้วยโรคระบาดสัตว์ กฎหมายว่าด้วยสถานพยาบาลสัตว์ กฎหมายว่าด้วยโรคพิษสุนัขบ้า และกฎหมายที่เกี่ยวข้องตามที่ได้รับมอบอำนาจ
- ดำเนินการจัดทำแผนและปฏิบัติงานทางวิชาการด้านสุขศาสตร์สัตว์ ด้านวิทยาการสืบพันธุ์ การรักษาพยาบาลสัตว์ที่ซับซ้อน และการชันสูตรทางห้องปฏิบัติการ รวมทั้งสนับสนุนทางวิชาการแก่สำนักงานปศุสัตว์อำเภอ
- ศึกษา วิเคราะห์ วิจัยพัฒนาและถ่ายทอดเทคโนโลยีด้านสุขภาพสัตว์
กลุ่มพัฒนาคุณภาพสินค้าปศุสัตว์
มีอำนาจหน้าที่ ดังต่อไปนี้
- ดำเนินการตามกฎหมายว่าด้วยการควบคุมคุณภาพอาหารสัตว์ ยาสัตว์ กฎหมายว่าด้วยการควบคุมการฆ่าสัตว์และจำหน่ายเนื้อสัตว์ และกฎหมายอื่นตามที่ได้รับมอบอำนาจ
- ดำเนินการเกี่ยวกับการพัฒนาฟาร์มให้เป็นไปตามมาตรฐานฟาร์ม หลักสวัสดิภาพสัตว์และพัฒนาคุณภาพสินค้าปศุสัตว์ ตรวจสอบติดตามรักษามาตรฐานฟาร์มที่ผ่านการรับรอง ควบคุมและสนับสนุนการปฏิบัติงานด้านมาตรฐานฟาร์มและสินค้าปศุสัตว์แก่สำนักงานปศุสัตว์อำเภอ
- ศึกษา วิเคราะห์ วิจัยพัฒนาและถ่ายทอดเทคโนโลยีด้านมาตรฐานสินค้าปศุสัตว์
กลุ่มส่งเสริมและพัฒนาการปศุสัตว์
มีอำนาจหน้าที่ ดังต่อไปนี้
- ศึกษา วิเคราะห์ วิจัยพัฒนาและประยุกต์เทคโนโลยีการผลิตสัตว์ ผลิตภัณฑ์สัตว์ แนวทางการแก้ไขปัญหาการผลิตสัตว์ให้เหมาะสมที่จะนำไปปฏิบัติในพื้นที่
- วิเคราะห์ศักยภาพพื้นที่ จัดระบบเขตเศรษฐกิจด้านการผลิตปศุสัตว์ ระบบการตลาดปศุสัตว์ จัดตั้งศูนย์ข้อมูลการพัฒนาเทคโนโลยีการปศุสัตว์ประยุกต์
- กำหนดกลยุทธ์ มาตรการ แผนและแนวทางการปฏิบัติงานถ่ายทอดเทคโนโลยีที่หมาะสมไปสู่เกษตรกร กลุ่มเกษตรกรเป้าหมาย และองค์กรที่เกี่ยวข้อง และให้คำปรึกษา แนะนำเกี่ยวกับระบบการพัฒนาปศุสัตว์
- ดำเนินการตามกฎหมายว่าด้วยการบำรุงพันธุ์สัตว์ การควบคุมคุณภาพอาหารสัตว์ และกฎหมายอื่นๆ ที่เกี่ยวข้อง
- ติดตาม ตรวจสอบและประเมินผลการปฏิบัติงานตามโครงการ แผนงาน/งบประมาณ (กำกับ ดูแลงาน/โครงการตามพระราชดำริ และโครงการพิเศษ)
สำนักงานปศุสัตว์อำเภอ
มีอำนาจหน้าที่ ดังต่อไปนี้
- ดำเนินการตามกฎหมายว่าด้วยโรคระบาดสัตว์ กฎหมายว่าด้วยการบำรุงพันธุ์สัตว์ กฎหมายว่าด้วยการควบคุมคุณภาพอาหารสัตว์ กฎหมายว่าด้วยสถานพยาบาลสัตว์ กฎหมายว่าด้วยโรคพิษสุนัขบ้า กฎหมายว่าด้วยการควบคุมการฆ่าสัตว์และจำหน่ายเนื้อสัตว์ และกฎหมายที่เกี่ยวข้อง
- ดำเนินการเกี่ยวกับสุขภาพสัตว์ การผสมเทียม สุขอนามัยและสิงแวดล้อมด้านการปศุสัตว์
- ให้คำปรึกษา แนะนำ และถ่ายทอดเทคโนโลยีด้านการปศุสัตว์
- ปฏิบัติงานร่วมกับหรือสนับสนุนการปฏิบัติงานของหน่วยงานอื่นที่เกี่ยวข้องหรือที่ได้รับมอบหมาย
ยุทธศาสตร์และแผนปฎิบัติราชการ
...
โครงสร้างหน่วยงาน

ทำเนียบผู้บริหาร
รายนามผู้ดำรงตำแหน่งปศุสัตว์จังหวัดสุพรรณบุรี
| ลำดับ | ชื่อ - สกุล | ระยะเวลาเริ่ม | ถึง |
| 1 | นายเนียม สราญชื่น | 1 เมษายน พ.ศ.2480 | 16 เมษายน พ.ศ.2484 |
| 2 | นายเฉลียว สมุทรเปาระยะ | 16 เมษายน พ.ศ.2484 | 12 พฤษภาคม พ.ศ.2499 |
| 3 | นายสาคร ศรีวิริยาภรณ์ | 1 ตุลาคม พ.ศ.2499 | 1 พฤษภาคม พ.ศ.2515 |
| 4 | นายจำนงค์ กิ่งสัมฤทธิ์ | 1 ตุลาคม พ.ศ.2515 | 28 กุมภาพันธ์ พ.ศ.2516 |
| 5 | นายทองก้อน จุลคุปต์ | 1 มีนาคม พ.ศ.2516 | 30 กันยายน พ.ศ.2520 |
| 6 | นายจำนงค์ กิ่งสัมฤทธิ์ | 1 ตุลาคม พ.ศ.2520 | 30 กันยายน พ.ศ.2525 |
| 7 | นายวัชรินทร์ ตันปิชาติ | 1 ธันวาคม พ.ศ.2525 | 20 เมษายน พ.ศ.2531 |
| 8 | นายปรีชา คล้ายนิล | 20 เมษายน พ.ศ.2531 | 13 เมษายน พ.ศ.2533 |
| 9 | นายสำเริง วรศรี | 26 มกราคม พ.ศ.2533 | 29 มกราคม พ.ศ.2539 |
| 10 | นายสมโพธิ์ ศรมยุรา | 30 มีนาคม พ.ศ.2539 | 30 พฤษภาคม พ.ศ.2541 |
| 11 | นายสุขุม สนิทนาน | 1 มิถุนายน พ.ศ.2541 | 18 มกราคม พ.ศ.2542 |
| 12 | นายวัชนะ สุนทรวิภาต | 18 มกราคม พ.ศ.2542 | 19 เมษายน พ.ศ.2542 |
| 13 | นางสาวฉวีวรรณ วิริยะภาค | 19 เมษายน พ.ศ.2542 | 25 ธันวาคม พ.ศ.2543 |
| 14 | นายประจง ศิรถิรกุล | 21 มีนาคม พ.ศ.2544 | 31 มีนาคม พ.ศ.2547 |
| 15 | นายประวัติ รัตนภุมมะ | 24 กุมภาพันธ์ พ.ศ.2548 | 11 มกราคม พ.ศ.2549 |
| 16 | นางวรรณี สันตมนัส | 8 กันยายน พ.ศ.2549 | 18 พฤศจิกายน พ.ศ.2551 |
| 17 | นายสันติ อัจยุตโภคิน | 21 พฤศจิกายน พ.ศ.2551 | 1 ตุลาคม พ.ศ.2560 |
| 18 | นายภูวสิษฐ์ บวรธีราเศรษฐ์ | 27 ตุลาคม พ.ศ.2560 | 18 ตุลาคม พ.ศ.2563 |
| 19 | นายเยี่ยม คงสวัสดิ์ | 25 มกราคม พ.ศ.2564 | 30 กันยายน พ.ศ.2566 |
| 20 | นายชัชชาย เต็งหงษ์เจริญ | 17 มกราคม พ.ศ.2567 | ปัจจุบัน |

นายชัชชาย เต็งหงษ์เจริญ
ปศุสัตว์จังหวัดสุพรรณบุรี
e-mail :
ฝ่ายบริหารทั่วไป
นางสาวจินตนา รักสิการ e-mail : | กลุ่มยุทธศาสตร์และสารสนเทศการปศุสัตว์
นายชยวัฒน์ กลิ่นลอย e-mail : | กลุ่มพัฒนาสุขภาพสัตว์
นางณัฐวดี ศรีดุษฎี e-mail : |
กลุ่มพัฒนาคุณภาพสินค้าปศุสัตว์
นายธนภัทร ช้างนิ่ม | กลุ่มส่งเสริมและพัฒนาการปศุสัตว์
นางสาวพัชนี ขนิษฐวงศ์ | สำนักงานปศุสัตว์อำเภอเมืองสุพรรณบุรี
นายสุเทพ ตันสุวรรณ์ |
สำนักงานปศุสัตว์อำเภอเดิมบางนางบวช
นางสาวลันตา สวนประเสริฐ | สำนักงานปศุสัตว์อำเภอด่านช้าง
นายอภิชาติ นิติศิริ | สำนักงานปศุสัตว์อำเภอบางปลาม้า
นายราเมศ ไข่สุวรรณ |
สำนักงานปศุสัตว์อำเภอศรีประจันต์
นายบุญเสริม กลิ่นหอม | สำนักงานปศุสัตว์อำเภอดอนเจดีย์
นายสุเทพ ตันสุวรรณ์ | สำนักงานปศุสัตว์อำเภอสองพี่น้อง
นายพิพัฒน์ เพชรรัตน์ |
สำนักงานปศุสัตว์อำเภอสามชุก
นายวัชระ ศะศิประภา | สำนักงานปศุสัตว์อำเภออู่ทอง
นายธีระพงษ์ จริยารังษีโรจน์ | สำนักงานปศุสัตว์อำเภอหนองหญ้าไซ
นายปราสาท ศรีโมรา |
ทำเนียบบุคลากร

นายชัชชาย เต็งหงษ์เจริญ
ปศุสัตว์จังหวัดสุพรรณบุรี
|
:: ฝ่ายบริหารทั่วไป ::e-mail : | ||||
|
นางสาวจินตนา รักสิการ | ||||
|
นางสาววรัชญา เกตุนุช |
นางสาวสุกัญญา เหงี่ยมกลาง |
นางสาวดวงมณี เมฆะ | ||
|
นางสาวสุกัญญา กลั่นบิดา |
นางพรรณทิพา กลิ่นดีปรี | |||
|
นายบรรหาร ทองย้ำ |
นายสมปอง ดีเสือ |
นายชาตรี ปรีชา | ||
:: กลุ่มยุทธศาสตร์และสารสนเทศการปศุสัตว์ :: e-mail : | ||||
|
นายชยวัฒน์ กลิ่นลอย | ||||
|
นางสาวณัฐจิตรา สุระเสียง |
นางสาวอิสรีย์ นาคศรีโภชน์ | |||
|
นางสาวสุกานดา พนมศักดิ์ |
นางสาวกุลสุณีย์ แสงทองพรลภัส | |||
|
:: กลุ่มพัฒนาสุขภาพสัตว์ :: e-mail : | ||||
|
นางณัฐวดี ศรีดุษฎี | ||||
|
นางสาวพลอยนภัส โตมะนิตย์ |
นายสุรเชษฐ์ ฉายะเจริญ | |||
|
นางสาวอัญชลี จำปากุล |
นางสาวฐิตารัตน์ ศุภชุติศรีศักดิ์ |
นายไกรสร มากระจัน | ||
|
นายนพดล อาจคงหาญ |
นายบุญเลิศ ตุ้มนิลกาล |
นายวิสูตร สุวรรณประทีป | ||
|
นางสาวชลิตา ดวงแก้ว |
นายณพัทธ์พล จิตต์ใจดี | |||
|
:: กลุ่มพัฒนาคุณภาพสินค้าปศุสัตว์ :: e-mail : | ||||
|
นายธนภัทร ช้างนิ่ม | ||||
|
นางสาวภรณ์ชนก สุขวงศ์ |
นางสาวญาณิศา ประกอบการ | |||
|
นางสาวรัตนาภรณ์ ขวัญอ่อน |
นายสุทัศน์ ศรีวิเศษ | |||
|
นายสุทธิพจน์ แสงทองพรลภัส |
นายชาคริส งามยิ่ง | |||
|
:: กลุ่มส่งเสริมและพัฒนาการปศุสัตว์ :: e-mail : | ||||
|
นางสาวพัชนี ขนิษวงศ์ | ||||
|
นางสาวอรอนงค์ จันทน์มาลา |
นายธวัชชัย รักแสง |
นางสาวจามจุรี แช่มโสภา | ||
ทำเนียบปศุสัตว์อำเภอ
:: สำนักงานปศุสัตว์อำเภอเมืองสุพรรณบุรี ::
e-mail :
|
นายสุเทพ ตันสุวรรณ์ | ||||
|
นายวรฐ บุรณศิริ |
นายวิกรเมศวร์ มาลัย |
นางสาววรรณา ศรีเหรา | ||
|
นางสาวโสภา จารุเรืองไพศาล |
นายทิวากร จันทร์เวียง |
นายกฤษฎา ศรียอดแส |
:: สำนักงานปศุสัตว์อำเภอเดิมบางนางบวช ::
e-mail :
|
นางสาวลันตา สวนประเสริฐ | ||||
|
ว่าง | ||||
| นายรุ่ง กายแก้ว |
นางสาวพิชามญชุ์ แต้มบุญนาค |
นายธนกรณ วิทยาจิตรเกษม |
:: สำนักงานปศุสัตว์อำเภอด่านช้าง ::
e-mail :
|
นายอภิชาติ นิติศิริ | ||||
|
นางสาวธีนิดา ชโลธร |
นายชลิต ศรีวิเชียร | |||
| นายสรายุทธ โสมนัส |
นายทัยรัตน์ สิทธิทูล |
:: สำนักงานปศุสัตว์อำเภอบางปลาม้า ::
e-mail :
|
นายราเมศ ไข่สุวรรณ | ||||
|
นางสาวธิดารัตน์ สุขคง |
| |||
|
นายกิตติภพ หอมจรรยา |
นายธนารักษ์ คนกำแหง |
นายสมภพ ตรงดี |
:: สำนักงานปศุสัตว์อำเภอศรีประจันต์ ::
e-mail :
|
นายบุญเสริม กลิ่นหอม | ||||
|
นางสาวปพิชญา มูลจิตร์ | ||||
| นายศิริชัย ยาวจันทึก |
นายกิตติศักดิ์ เมฆฉาย |
นายภัทร์ศักดิ์ เพียรชัยภูมิ |
:: สำนักงานปศุสัตว์อำเภอดอนเจดีย์ ::
e-mail :
|
นายสุเทพ ตันสุวรรณ์ | ||||
|
นางสาวณัฐชกานต์ ภิญโญชีพ |
นายพัฒนากร คชาชัย | |||
| นายวสันต์ บุญศรี |
นายบุรุษ เพียรชัยภูมิ |
:: สำนักงานปศุสัตว์อำเภอสองพี่น้อง ::
e-mail :
|
นายพิพัฒน์ เพชรรัตน์ | ||||
|
นางนภาพร คำชุ่ม | ||||
| นางสาวรัชตา นนท์แก้ว |
นายเฉลิมพล วัฒนไกร |
นายอภิรักษ์ ปานเพชร |
:: สำนักงานปศุสัตว์อำเภอสามชุก ::
e-mail :
|
นายวัชระ ศะศิประภา | ||||
|
นายสันติพัทธ์ สันตวงษ์ | ||||
| นายธะวิทย์ สว่างศรี |
นางสาวอิฎฐวรรณ ทองโสภา |
นายวัชรินทร์ แตงนิ่ม |
:: สำนักงานปศุสัตว์อำเภออู่ทอง ::
e-mail :
|
นายธีระพงษ์ จริยารังษีโรจน์ | ||||
| นางสุนิสา อาภาเภสัช |
นางสาวสมบุรณ์ ศิลปมัธยม | |||
| นายวุฒิชัย คงขม |
นายสมยศ โตมา |
:: สำนักงานปศุสัตว์อำเภอหนองหญ้าไซ ::
e-mail :
|
นายปราสาท ศรีโมรา | ||||
| นางสาวสไบทิพย์ ทองงาม |
นายวินัย บุญชุม | |||
| นายวิเชียร ใจมั่น | นายบุญรอด อินสว่าง |
นายประกาศิต พุทธโกศา |
































































































กระทรวงเกษตรและสหกรณ์
กรมปศุสัตว์